Christian Assemblies International
Christian Assemblies International (CAI) is an Australian-based charity organisation and religious group registered as Christian Assemblies Europe International.[2][3] CAI was registered as a charity in Australia in 1994, and operates in Australia and several other countries.[2] The European headquarters in Stirling, Scotland[1] is registered as the Scottish charity Christian Assemblies Europe.[4]
| Christian Assemblies International | |
|---|---|
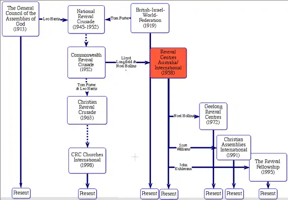
![]() Church Genealogy of Revival Centres International | |
| Classification | Registered Denomination |
| Orientation | Pentecostal, Evangelical |
| Polity | Autonomous |
| Region | Austria, Australia, Canada, France, Germany, Greece, Italy, Netherlands, New Zealand, Poland, Russian Federation, South Africa, Sweden, Switzerland, United Kingdom,[1] United States of America[2] |
| Founder | Scott Williams |
| Origin | 1994[2] Coffs Harbour, Australia[2] |
| Separated from | Commonwealth Revival Crusade |
| Branched from | Revival Centres of Australia |
| Separations | Geelong Revival centre (1972) Christian Assemblies International (1991) New Delhi Revival Centres The Revival Fellowship (1995) |
| Official website | http://www.cai.org/ |
The organisation started in the 1970s in Feldafing, Germany.[3] According to Christian Assemblies International, they are a Pentecostal Church founded by Scott Williams.[5][6] Williams began his career as a teacher at Ballarat East High School.[6][7] In 2009, former members described the CAI as a cult.[8][9] In 2014, former members also claimed the organisation is a cult in a four-year Australian Broadcasting Corporation investigation.[3][10] According to CAI, the organisation was under new leadership before the death of Williams in 2015.[6]
In September 2018 the group formally changed their leadership with two senior pastors being appointed to lead the church. A message to former members was recorded and shared in February 2019 admitting wrongdoing in the past and offering former members an opportunity to speak with the new leadership, and committing to making changes to the group's practices.[11]
References
- "Contact Christian Assemblies in the United Kingdom". cai.org. Christian Assemblies International. 2016. Retrieved 2 May 2016.
- "Registered charity – ACNC". acnc.gov.au. Australian Charities and Not-For-Profits Commission. 2015. Archived from the original on 18 February 2015. Retrieved 17 October 2015.
- Caro Meldrum-Hanna (28 July 2014). "Christian Assemblies International: Former members detail abuse handed out by CAI leader Scott Williams". Australian Broadcasting Corporation. Retrieved 17 October 2015.
- "'Cult of Horrors': former members detail abuse handed out at Christian Assemblies International". scottishchristian.com. Scottish Christian.com. 2014. Retrieved 2 April 2016.
- "Christian Assemblies International – a Pentecostal Church". cai.org. Christian Assemblies International. 2015. Retrieved 17 October 2015.
- "History of the Christian Assemblies International". cai.org. Christian Assemblies International. 2015. Retrieved 17 October 2015.
- Henderson, Fiona (29 July 2014). "Former Ballarat teacher Scott Williams accused of founding abusive religious cult". The Courier. Ballarat. Retrieved 17 October 2015.
- "CAI cult linked by the internet". Coffs Coast Advocate. Coffs Harbour. 17 July 2009. Retrieved 17 October 2015.
- "Cult boss on 14 sex charges". Coffs Coast Advocate. Coffs Harbour. 17 July 2009. Retrieved 17 October 2015.
- Bhattacharyya, Indrani (29 July 2014). "Former Members Reveal Shocking Details of Abuse Handed Out by Christian Assemblies International (CAI) Leader Scott Williams". International Business Times. New York. Retrieved 17 October 2015.
- "Christian Assemblies International: Apologising for the Past and Looking to the Future". 4 February 2019. Retrieved 22 May 2019 – via Vimeo.
External links
